收藏本站
首页
医院概况
医院概况
HOSPITAL OVERVIEW
医院介绍
领导团队
医院精神
荣誉资质
医院环境
优质服务
医院设施
联系我们
通知公告
通知公告
NOTICE
通知公告
医讯药讯
人才招聘
招标采购
新闻中心
新闻中心
NEWS
新闻动态
名医名科
医疗服务
医疗服务
MEDICAL SERVICE
医疗前沿
科室介绍
护理园地
药学之窗
便民服务
党建文化
党建文化
MEDICAL SERVICE
“二十大”专栏
党建动态
建党100周年
党务公开
党风廉政
志愿服务
先进典型
文明创建
中医特色
中医特色
CHINESE MEDICAL CHARACTERISTIC
药食同源
临方加工
膏方养生
特色门诊
穴位敷贴
中医理疗
院务公开
院务公开
MEDICAL SERVICE
就医流程
规章政策
收费标准
服务承诺
投诉流程
宣传教育
宣传教育
HEALTH EDUCATION
老年健康
中医养生
健康宣教
法治宣传
科研教学
人才招聘
RECRUITMENT
培训教学
师承教育
继续教育
2021年度科研、新技术新项目
2020年度科研、新技术新项目
2019年度科研、新技术新项目
2018年度科研、新技术新项目
2017年度科研、新技术新项目
老年健康
中医养生
健康宣教
法治宣传
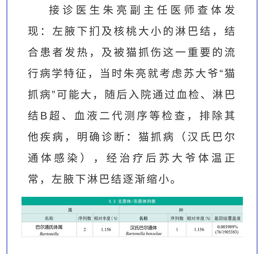
小猫咪很萌,“猫抓病”可不萌!
2021-11-6 9:00:03
94
上一篇:
中医药宣传月奋斗百年路 传承千年医
下一篇:
全国消防日 消防安全 法治保障
快速导航
官方微信
预约挂号
体检中心
友情链接
隐私政策
靖江市中医院